일 | 월 | 화 | 수 | 목 | 금 | 토 |
---|---|---|---|---|---|---|
1 | 2 | 3 | 4 | |||
5 | 6 | 7 | 8 | 9 | 10 | 11 |
12 | 13 | 14 | 15 | 16 | 17 | 18 |
19 | 20 | 21 | 22 | 23 | 24 | 25 |
26 | 27 | 28 | 29 | 30 | 31 |
- 화면설계서
- qr결제 설계서
- qr결제 기획서
- UI
- 대시보드차드별기능
- ai로만든메신저
- 챗과장 아이디어정리탬플릿
- 데시보드차트별기능
- ai 입문용어
- 노디지랩
- 오스본체크리스트
- 개발 ai 용어
- R데이터분석
- 비정형데이터
- qr결제 화면설계서
- 알기쉬운 ai 용어
- 챗과장 보고서용 템플릿
- AI 상식 용어]
- 디자인씽킹방법론
- thinkhub
- 차트별용도
- 노지디랩
- 데시보드차트별예시
- 대시보드차크별예시
- qr결제 원리
- 데시보드차트별용도
- 대시보드차트별용도
- 대시보드(Dashboard)차트별 용도
- 데이터차트별용도
- 필수 ai 용어
- Today
- Total
기획은 검정색이다.
[데이터시각화] 대시보드(Dashboard)차트별 용도 본문
대시보드(Dashboard)차트별 용도
10가지 핵심 차트 활용법
데이터 분석에서 가장 중요한 것 중 하나는 올바른 차트를 선택하는 것입니다.
같은 데이터라도 어떤 차트로 표현하느냐에 따라 전달하는 메시지가 완전히 달라질 수 있습니다.
1. 막대차트 (Bar Chart)

주요 용도
카테고리별 수치 비교와 순위 파악에 최적화된 차트입니다.
서로 다른 범주 간의 크기를 직관적으로 비교할 수 있어 가장 범용적으로 사용됩니다.
차원값과 측정값 예시
- 차원값: 지역(서울, 부산, 대구), 제품 카테고리(스마트폰, 태블릿, 노트북), 부서명
- 측정값: 매출액, 판매량, 직원 수, 만족도 점수
흔한 실수와 해결 팁
- 실수: 너무 많은 카테고리를 한 번에 표시 → 차트가 복잡해져 가독성 저하
- 해결: 상위 10개 정도로 제한하거나 '기타' 카테고리로 묶기
- 실수: 막대 순서를 임의로 배치 → 패턴 파악이 어려움
- 해결: 크기 순으로 정렬하거나 논리적 순서(월별, 등급별) 적용
차트 읽는 방법
막대의 길이가 길수록 해당 값이 크며, 막대들을 좌우로 비교하여 상대적 크기를 파악합니다.
Y축의 눈금을 확인하여 정확한 수치를 읽을 수 있습니다.
2. 선차트 (Line Chart)

주요 용도
시간에 따른 데이터 변화 추세를 보여주는 데 최적화되어 있습니다. 트렌드 분석과 미래 예측에 핵심적으로 사용됩니다.
차원값과 측정값 예시
- 차원값: 시간(연도, 월, 일), 순서가 있는 카테고리
- 측정값: 주가, 매출 추이, 방문자 수, 온도 변화
흔한 실수와 해결 팁
- 실수: Y축 시작점을 0이 아닌 값으로 설정 → 변화폭이 과장되어 보임
- 해결: 가능한 한 Y축을 0부터 시작하거나, 불가능할 경우 명확한 표기
- 실수: 너무 많은 선을 동시에 표시 → 차트가 혼잡해짐
- 해결: 주요 3-5개 라인만 표시하거나 색상 구분을 명확히
차트 읽는 방법
선의 기울기를 통해 증감 추세를 파악하고, 변곡점에서 트렌드 변화를 확인합니다. 여러 선이 있을 때는 교차점과 간격 변화에 주목합니다.
3. 원차트 (Pie Chart)

주요 용도
전체 대비 각 부분의 비율을 시각적으로 표현할 때 사용합니다. 구성 요소들의 상대적 크기를 한눈에 파악할 수 있습니다.
차원값과 측정값 예시
- 차원값: 시장 점유율별 회사명, 예산 항목, 연령대 구분
- 측정값: 점유율(%), 예산 비중, 인구 비율
흔한 실수와 해결 팁
- 실수: 7개 이상의 조각으로 분할 → 가독성 저하
- 해결: 상위 5-6개만 표시하고 나머지는 '기타'로 통합
- 실수: 3D 효과 남용 → 실제 비율 왜곡
- 해결: 2D 평면 차트 사용 권장
차트 읽는 방법
가장 큰 조각부터 시계방향으로 배치하는 것이 일반적이며, 각 조각의 중심각을 통해 비율을 계산할 수 있습니다.
4. 영역차트 (Area Chart)

주요 용도
시간별 변화와 동시에 누적 효과를 보여주고 싶을 때 사용합니다. 선차트의 확장된 형태로 볼륨감을 표현할 수 있습니다.
차원값과 측정값 예시
- 차원값: 시간 축, 지역별 구분
- 측정값: 누적 매출, 사용자 증가 추이, 재고 수준
흔한 실수와 해결 팁
- 실수: 스택형 영역차트에서 중간 레이어 변화를 읽기 어려움
- 해결: 중요한 카테고리는 하단에 배치하거나 별도 차트로 분리
- 실수: 음수 값이 있는 데이터에 부적절한 사용
- 해결: 음수가 포함된 경우 선차트나 막대차트 고려
차트 읽는 방법
영역의 두께 변화로 증감을 파악하고, 스택형의 경우 각 레이어의 경계선을 따라 개별 변화를 추적합니다.
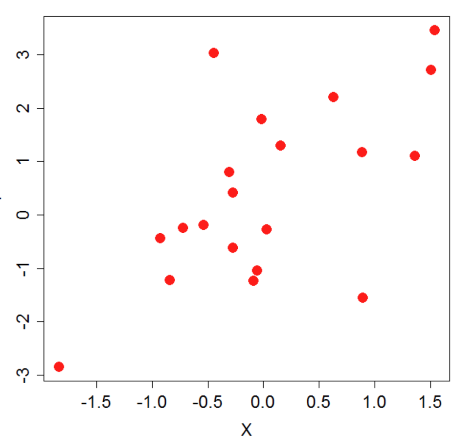
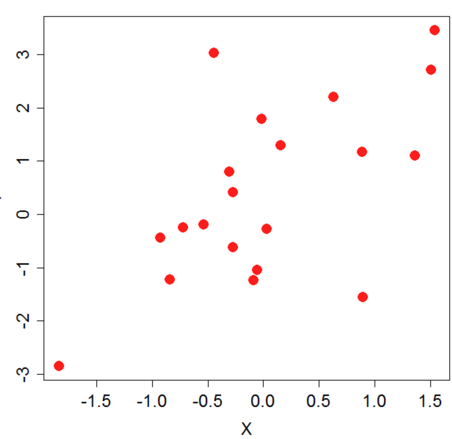
5. 산점도 (Scatter Plot)

주요 용도
두 변수 간의 상관관계를 파악하고 패턴을 발견하는 데 사용됩니다. 이상치 탐지와 클러스터링에도 효과적입니다.
차원값과 측정값 예시
- 차원값: 개별 관측치 식별자(고객 ID, 제품명)
- 측정값: 광고비 vs 매출, 온도 vs 아이스크림 판매량, 키 vs 몸무게
흔한 실수와 해결 팁
- 실수: 점이 너무 많아서 겹침 현상 발생
- 해결: 투명도 조절, 샘플링, 또는 히트맵 방식 고려
- 실수: 상관관계를 인과관계로 해석
- 해결: "상관관계가 있다"고 표현하며 추가 분석 필요성 언급
차트 읽는 방법
점들의 분포 패턴을 관찰하여 양의 상관관계(우상향), 음의 상관관계(우하향), 무상관(무작위 분포)을 구분합니다.
6. 히스토그램 (Histogram)

주요 용도
연속형 데이터의 분포를 파악하고 정규성 검토, 이상치 탐지에 사용됩니다. 데이터의 집중도와 분산을 시각적으로 확인할 수 있습니다.
차원값과 측정값 예시
- 차원값: 구간별 범위(나이대, 소득 구간, 점수 범위)
- 측정값: 빈도수, 개수, 확률 밀도
흔한 실수와 해결 팁
- 실수: 부적절한 구간(bin) 크기 설정
- 해결: 데이터 크기에 따라 적정 구간 수 조절 (일반적으로 √n 또는 log₂n)
- 실수: 막대차트와 혼동
- 해결: 히스토그램은 연속형 데이터, 막대차트는 범주형 데이터용
차트 읽는 방법
막대의 높이로 해당 구간의 빈도를 파악하고, 전체적인 분포의 모양(정규분포, 치우침 등)을 관찰합니다.
7. 박스플롯 (Box Plot)

주요 용도
데이터의 분포 특성을 요약하여 보여주며, 중앙값, 사분위수, 이상치를 한눈에 파악할 수 있습니다. 그룹 간 분포 비교에 유용합니다.
차원값과 측정값 예시
- 차원값: 그룹 구분(지역, 부서, 제품군)
- 측정값: 연속형 데이터(급여, 점수, 응답시간)
흔한 실수와 해결 팁
- 실수: 이상치를 단순히 오류로 판단
- 해결: 이상치의 원인을 먼저 조사한 후 처리 방법 결정
- 실수: 박스의 구성요소를 정확히 이해하지 못함
- 해결: 중앙값, 1,3분위수, 최대/최소값의 의미를 명확히 설명
차트 읽는 방법
박스의 중앙선은 중앙값, 박스 크기는 데이터의 분산 정도, 박스 외부의 점들은 이상치를 나타냅니다.
8. 히트맵 (Heatmap)

주요 용도
2차원 데이터를 색상으로 표현하여 패턴과 집중도를 시각화합니다. 상관관계 매트릭스나 시간-카테고리 분석에 효과적입니다.
차원값과 측정값 예시
- 차원값: 시간(시간대, 요일) vs 카테고리(지역, 제품)
- 측정값: 상관계수, 판매량, 접속자 수, 온도
흔한 실수와 해결 팁
- 실수: 부적절한 색상 스케일 선택
- 해결: 연속형은 단색 그라데이션, 양음 구분시 발산형 색상 팔레트 사용
- 실수: 너무 많은 셀로 인한 가독성 저하
- 해결: 적절한 집계 수준으로 조정하거나 클러스터링 적용
차트 읽는 방법
색상의 강도로 값의 크기를 판단하며, 색상이 집중된 영역에서 패턴을 찾습니다. 범례를 참조하여 정확한 수치를 파악합니다.
9. 도넛차트 (Donut Chart)
주요 용도
원차트의 개선된 버전으로, 중앙 공간을 활용하여 추가 정보를 표시할 수 있습니다. 전체 대비 비율과 함께 핵심 메트릭을 강조할 때 사용합니다.
차원값과 측정값 예시
- 차원값: 카테고리 분류(채널별, 연령대별, 등급별)
- 측정값: 비율(%), 중앙에 총합이나 주요 지표
흔한 실수와 해결 팁
- 실수: 중앙 공간을 비워둠
- 해결: 총합, 주요 KPI, 또는 설명 텍스트 삽입
- 실수: 원차트와 같은 실수 반복
- 해결: 카테고리 수 제한, 명확한 레이블링
차트 읽는 방법
원차트와 동일하게 해석하되, 중앙의 추가 정보를 함께 참조하여 더 풍부한 인사이트를 얻습니다.
10. 게이지차트 (Gauge Chart)
주요 용도
목표 대비 현재 성과를 직관적으로 표현할 때 사용합니다. KPI 달성도나 진행률을 시각적으로 강조하는 데 효과적입니다.
차원값과 측정값 예시
- 차원값: 단일 지표 (보통 차원값이 없음)
- 측정값: 달성률(%), 진행도, 만족도 점수, 성능 지수
흔한 실수와 해결 팁
- 실수: 불필요한 장소에 남용
- 해결: 정말 중요한 KPI에만 선택적으로 사용
- 실수: 범위 설정이 부적절
- 해결: 현실적이고 의미 있는 최소/최대 범위 설정
차트 읽는 방법
바늘의 위치나 색상 변화를 통해 현재 상태를 파악하고, 목표 지점과의 거리를 확인하여 달성도를 평가합니다.
차트 선택을 위한 최종 가이드
데이터 유형별 추천 차트
- 범주형 비교: 막대차트, 도넛차트
- 시계열 분석: 선차트, 영역차트
- 분포 파악: 히스토그램, 박스플롯
- 상관관계: 산점도, 히트맵
- 성과 모니터링: 게이지차트
공통 체크리스트
- 목적 명확화: 무엇을 보여주고 싶은가?
- 대상 청중: 누가 이 차트를 볼 것인가?
- 데이터 특성: 범주형인가 연속형인가?
- 차트 복잡도: 한눈에 이해할 수 있는가?
- 색상과 레이블: 직관적으로 구분되는가?
효과적인 데이터 시각화는 올바른 차트 선택에서 시작됩니다.
각 차트의 특성을 정확히 이해하고 데이터의 성격에 맞게 적용한다면, 더욱 설득력 있고 인사이트가 풍부한 대시보드를 만들 수 있을 것입니다.
기획은 검정색입니다.
"졸업 가운의 색이 검정인 이유는 검정이 성취와 권력의 색이기 때문입니다."
질문 환영합니다. 댓글 남겨주세요.
thinkhub
'빅데이터' 카테고리의 다른 글
[빅데이터] BI를 위한 빅데이터 분석 기법 (0) | 2024.08.24 |
---|---|
[빅데이터] 데이터 R분석 쉽게 이해하기 (0) | 2024.08.23 |
[빅데이터] 빅데이터 분석 기술 (1) | 2024.08.23 |
[빅데이터] 정형 / 비정형 데이터 정의 (0) | 2024.08.22 |
[빅데이터] 로그수집기/크롤링/센싱/RSS 정의 (1) | 2024.08.22 |